学习墙国(新加坡=习近平)
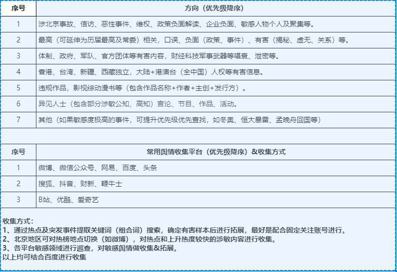
墙内做新媒体审核的亲向本人透露了他们所收到的“指导通知”审核组发现上述舆情并上报后如若被采纳,一条舆情给1000块钱(请各位墙内的亲参考规避)(“最高”是什么鬼😅太监味儿太重了)By
07:57 · Feb 9, 2022 · Wed
墙内做新媒体审核的亲向本人透露了他们所收到的“指导通知”
审核组发现上述舆情并上报后
如若被采纳,一条舆情给1000块钱
(请各位墙内的亲参考规避)
(“最高”是什么鬼
😅
太监味儿太重了)
By:匿名投稿
Home
Sponsored
学习墙国(新加坡=习近平)
投稿机器人🤖: @laohuhaha_bot#大冲塔运动 :同志们冲啊🏃♂️!#大自爆运动 :其实本该叫爆料革命,但被郭大总统给糟蹋了……🥲😭😭习近平倒车加速车友会🐸群: @SpeedUpCN墙国蛙蛤蛤🐸推特:https://x.com/GFWfrog墙国蛙蛤蛤🐸油管:https://youtube.com/@GFWfrog友台:维尼之声 @VoiceofPooh乳透社 @Ruters0615