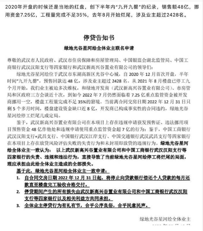
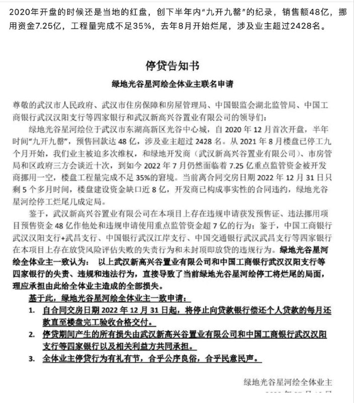
学习墙国🐸 #爆竹声中除恶习
洼地已有35个弃供楼盘,其中恒大16个,加速蔓延中
16:42 · Jul 12, 2022 · Tue
洼地已有35个弃供楼盘,其中恒大16个,加速蔓延中。转自
@ShanghaiDL
全文
https://telegra.ph/全国停贷潮来了-07-12-4
欢迎广大网友使用投稿机器人
@laohu_bot
向老胡提供一手信息,帮老胡讲好中国故事!
By:匿名投稿
Home
Sponsored
学习墙国🐸 #爆竹声中除恶习
投稿机器人🤖: @laohuhaha_bot#大自爆运动 :用真相对抗谎言#大冲塔运动 :同志们冲啊🏃♂️!#大传单运动 :理念传达四方(但安全第一!)习近平倒车加速车友会🐸群: @SpeedUpCN墙国蛙蛤蛤🐸推特:https://x.com/GFWfrog墙国蛙蛤蛤🐸油管:https://youtube.com/@GFWfrog友台:维尼之声 @VoiceofPooh乳透社 @Ruters0615