学习墙国(新加坡=习近平)
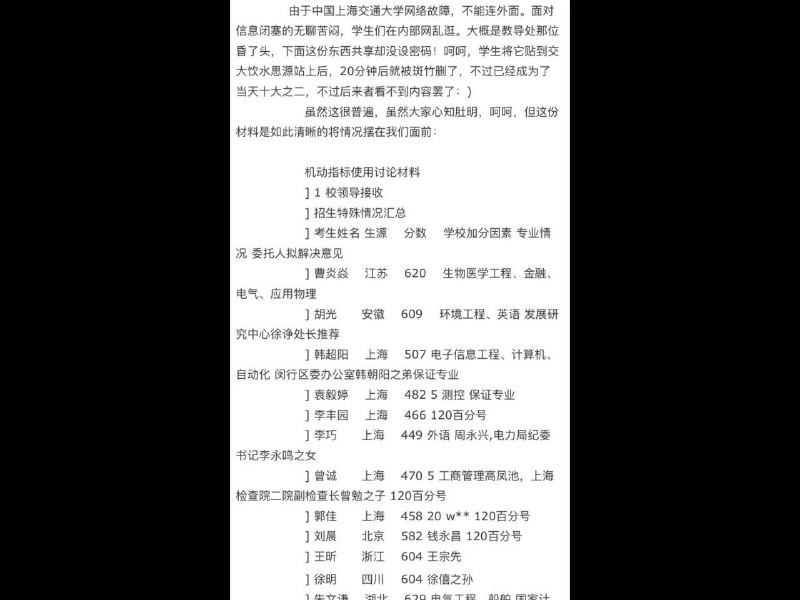
这个名单以前曾在微博热转过,今天又被人翻出来了
15:52 · Jul 21, 2022 · Thu
这个名单以前曾在微博热转过,今天又被人翻出来了。
顶层赵是那些制定高考政策,决定招生名额教育资源如何倾斜的。中层赵是那些能凭报名字,递条子,打招呼就把自家人安插的。底层赵则直接吃更低的人。
天朝生态链。
Home
Sponsored
学习墙国(新加坡=习近平)
投稿机器人🤖: @laohuhaha_bot#大冲塔运动 :同志们冲啊🏃♂️!#大自爆运动 :其实本该叫爆料革命,但被郭大总统给糟蹋了……🥲😭😭习近平倒车加速车友会🐸群: @SpeedUpCN墙国蛙蛤蛤🐸推特:https://x.com/GFWfrog墙国蛙蛤蛤🐸油管:https://youtube.com/@GFWfrog友台:维尼之声 @VoiceofPooh乳透社 @Ruters0615