学习墙国🐸 #爆竹声中除恶习
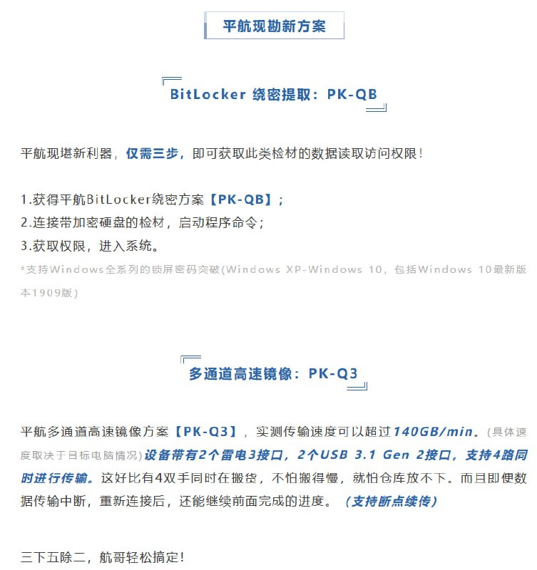
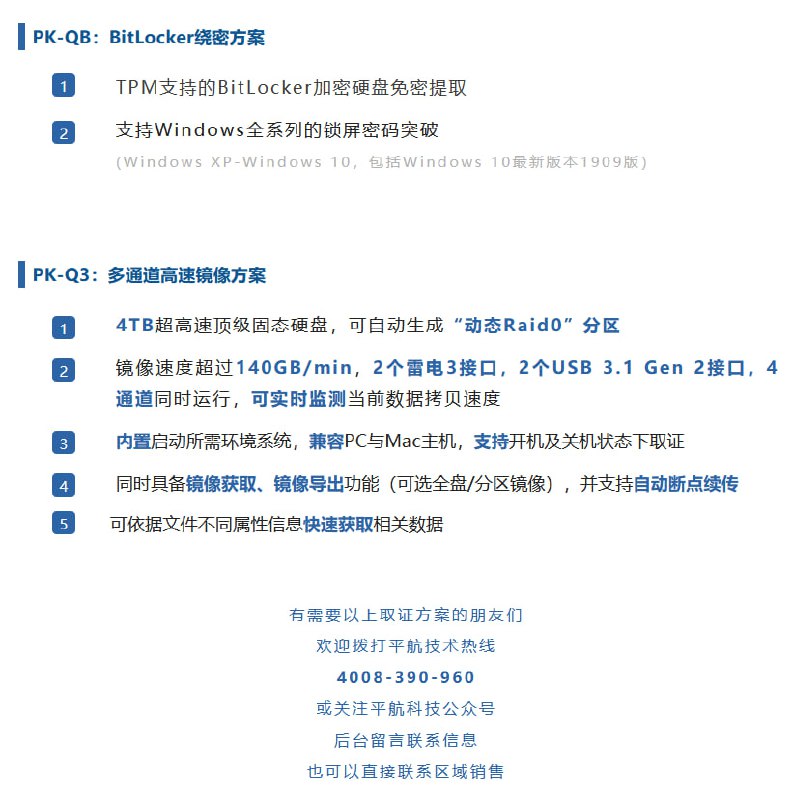
#国内企业似乎能破解TPMBitLocker TPM 的解密与 Windows 密码【无关】,开机立刻解密,其在设计时就没有考虑攻击者(一般为执法人员)物理接触设备进行 DMA 的情况;而 iOS 和 Android 的解密与锁屏密码【有关】,开机后输入密码才能解密
14:31 · Jan 3, 2023 · Tue
#国内企业似乎能破解TPM
BitLocker TPM 的解密与 Windows 密码【无关】,开机立刻解密,其在设计时就没有考虑攻击者(一般为执法人员)物理接触设备进行 DMA 的情况;而 iOS 和 Android 的解密与锁屏密码【有关】,开机后输入密码才能解密。VeraCrypt 和 LUKS 的解密亦与密码【有关】,密码越长越难破解,业界大佬,包括 FBI 甚至 中共的美亚柏科 都对此无能为力。
因此建议大家
(尤其是国产主板/TPM用户)
使用 VeraCrypt 加密 Windows 电脑,使用 VeraCrypt / LUKS 加密 Linux 电脑。特别推荐 Hidden Volume (隐藏卷) 功能(隐藏卷不支持 UEFI 的系统分区,但支持非系统分区和虚拟分区),可对抗晶哥的刑讯逼供。
相关介绍:
隐藏卷:
https://program-think.blogspot.com/2013/10/truecrypt-4.html
VeraCrypt:
https://program-think.blogspot.com/2015/10/VeraCrypt.html
By:匿名投稿
Home
Sponsored
学习墙国🐸 #爆竹声中除恶习
投稿机器人🤖: @laohuhaha_bot#大自爆运动 :用真相对抗谎言#大冲塔运动 :同志们冲啊🏃♂️!#大传单运动 :理念传达四方(但安全第一!)习近平倒车加速车友会🐸群: @SpeedUpCN墙国蛙蛤蛤🐸推特:https://x.com/GFWfrog墙国蛙蛤蛤🐸油管:https://youtube.com/@GFWfrog友台:维尼之声 @VoiceofPooh乳透社 @Ruters0615