学习墙国(新加坡=习近平)
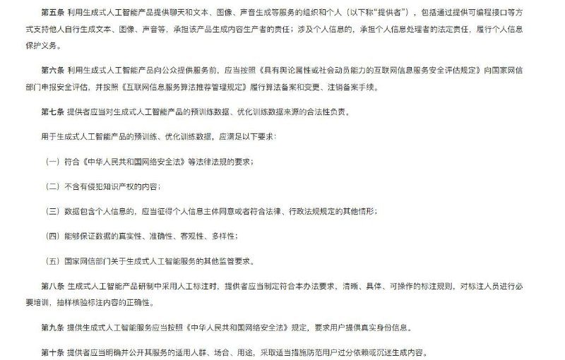
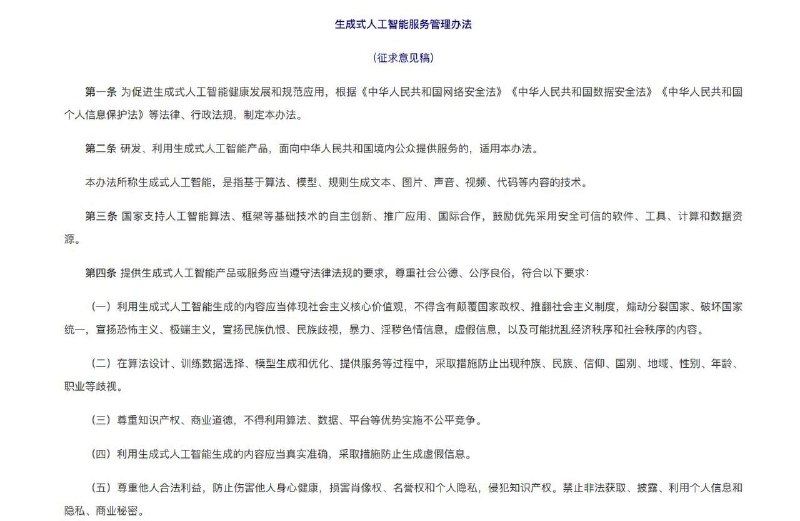
网信办发布“生成式人工智能服务管理办法”意见稿中国虽然没自己发明生成式人工智能,但我国政府总能迅速出击,把先进生产力管起来!-不得颠覆社会主义政权,积极宣传朝鲜俄罗斯优越性,努力污蔑诽谤欧美国家By
05:14 · Apr 11, 2023 · Tue
网信办发布“生成式人工智能服务管理办法”意见稿
中国虽然没自己发明生成式人工智能,但我国政府总能迅速出击,把先进生产力管起来!
-不得颠覆社会主义政权,积极宣传朝鲜俄罗斯优越性,努力污蔑诽谤欧美国家
By: Ray
Home
Sponsored
学习墙国(新加坡=习近平)
投稿机器人🤖: @laohuhaha_bot#大冲塔运动 :同志们冲啊🏃♂️!#大自爆运动 :其实本该叫爆料革命,但被郭大总统给糟蹋了……🥲😭😭习近平倒车加速车友会🐸群: @SpeedUpCN墙国蛙蛤蛤🐸推特:https://x.com/GFWfrog墙国蛙蛤蛤🐸油管:https://youtube.com/@GFWfrog友台:维尼之声 @VoiceofPooh乳透社 @Ruters0615