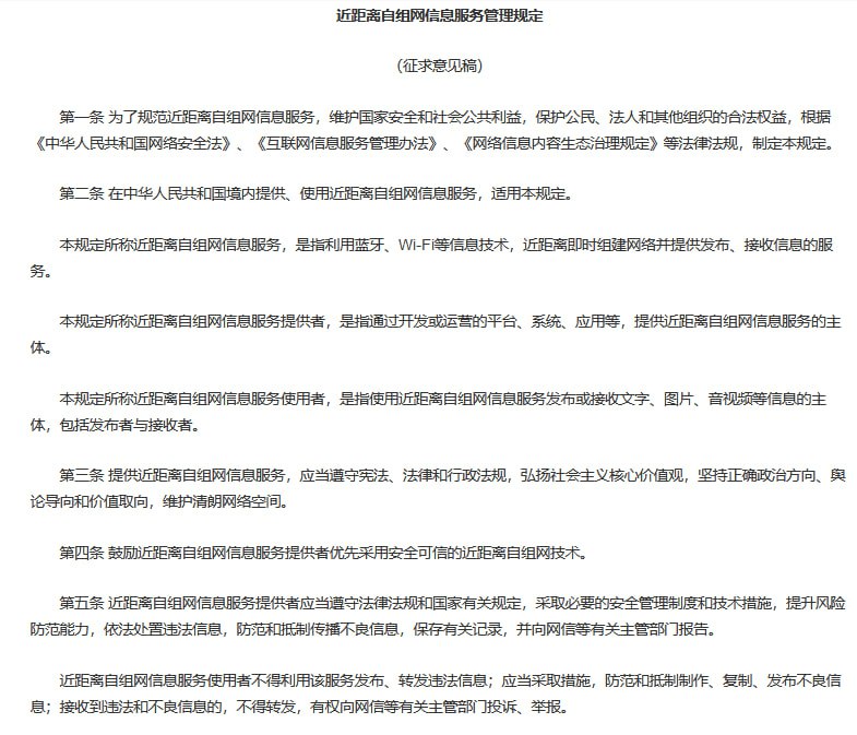
国家网信办就《近距离自组网信息服务管理规定(征求意见稿)》公开征求意见
据“网信中国”公众号消息,国家互联网信息办公室于6月6日发布关于《近距离自组网信息服务管理规定(征求意见稿)》公开征求意见的通知,据称是为了“规范近距离自组网信息服务,维护国家安全和社会公共利益,保护公民、法人和其他组织的合法权益”。
近距离自组网信息服务,是指利用蓝牙、Wi-Fi等信息技术,近距离即时组建网络并提供发布、接收信息的服务。
新闻来源:
央视网
编辑评:项庄舞剑,意在沛公。预计中共出台的这些措施主要针对民众利用WiFi和蓝牙等传输媒介使用
Briar和AirDrop等软件绕过应对示威等情况带来的互联网关闭之限制,以期维稳的目的。
此外,共青团中央
曾发文钦点Briar和Tor等美国国际媒体署(USAGM,美国之音的上层管理机构)赞助的软件,并称其目的是“实施颜色革命”。
本编觉得作为一个天朝屁民,it's my duty to 建言献策。欢迎给
[email protected] 提些意见,内容不限于
习近平下台、
平反六四和
打倒共产党等。
😅