学习墙国🐸 #爆竹声中除恶习
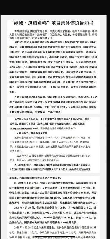
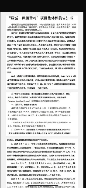
成都豪宅(最低价450W)集体停贷,恶意使用gmail 进行记者热线#背后的原因令人暖心成都豪宅(最低价450W)集体停贷,恶意使用gmail 进行记者热线#背后的原因令人暖心
16:27 · Jul 8, 2023 · Sat
成都豪宅(最低价450W)集体停贷,恶意使用gmail 进行记者热线
#背后的原因令人暖心
Home
Sponsored
学习墙国🐸 #爆竹声中除恶习
投稿机器人🤖: @laohuhaha_bot#大自爆运动 :用真相对抗谎言#大冲塔运动 :同志们冲啊🏃♂️!#大传单运动 :理念传达四方(但安全第一!)习近平倒车加速车友会🐸群: @SpeedUpCN墙国蛙蛤蛤🐸推特:https://x.com/GFWfrog墙国蛙蛤蛤🐸油管:https://youtube.com/@GFWfrog友台:维尼之声 @VoiceofPooh乳透社 @Ruters0615