学习墙国(新加坡=习近平)
学习墙国(新加坡=习近平)
RSS

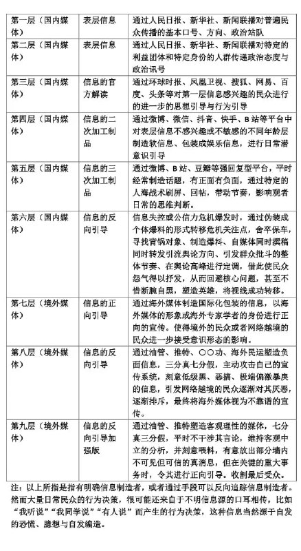
灵感来源,早期葱反共人讨论的外宣九塔

14:39 · Jul 17, 2023 · Mon
学习墙国(新加坡=习近平)
震惊!习近平突然消失,疑因私生活调查中断公务! 李克强离京失踪,疑因压力过大选择自我隐退! 王岐山莫名其妙失踪,疑似畏罪潜逃,全国大搜查! 马化腾空中飞行突然失控,疑因内部叛变,股市震荡! 马云突然离世,疑因逃避金融监管,股市瞬间崩溃! 江泽民突然决定复出,疑因不满当前政策,全国人民震惊! 朱镕基神秘消失,疑因个人原因选择自我放逐! 李彦宏突然辞职,疑因政治压力过大,百度股价暴跌! 钟南山突然宣布退出公众视野,疑因新冠疫苗造假事件,全国人民震惊! 胡锦涛神秘消失,疑因个人卫生问题,全国大搜查! 震惊!习近…
灵感来源,早期葱反共人讨论的外宣九塔。
Home
Sponsored
Advertisement
学习墙国(新加坡=习近平)
投稿机器人🤖: @laohuhaha_bot#大冲塔运动 :同志们冲啊🏃‍♂️!#大自爆运动 :其实本该叫爆料革命,但被郭大总统给糟蹋了……🥲😭😭习近平倒车加速车友会🐸群: @SpeedUpCN墙国蛙蛤蛤🐸推特:https://x.com/GFWfrog墙国蛙蛤蛤🐸油管:https://youtube.com/@GFWfrog友台:维尼之声 @VoiceofPooh乳透社 @Ruters0615
Back to Top
学习墙国(新加坡=习近平)

学习墙国(新加坡=习近平)

投稿机器人🤖: #大冲塔运动 :同志们冲啊🏃‍♂️!#大自爆运动 :其实本该叫爆料革命,但被郭大总统给糟蹋了……🥲😭😭习近平倒车加速车友会🐸群: 墙国蛙蛤蛤🐸推特: 乳透社

Features

  • SEO Friendly
  • RSS Support
  • Fast Loading
  • Mobile First

Resources

  • GitHub
  • RSS Feed
  • Sitemap

© 2026 学习墙国(新加坡=习近平). All rights reserved.