学习墙国(新加坡=习近平)
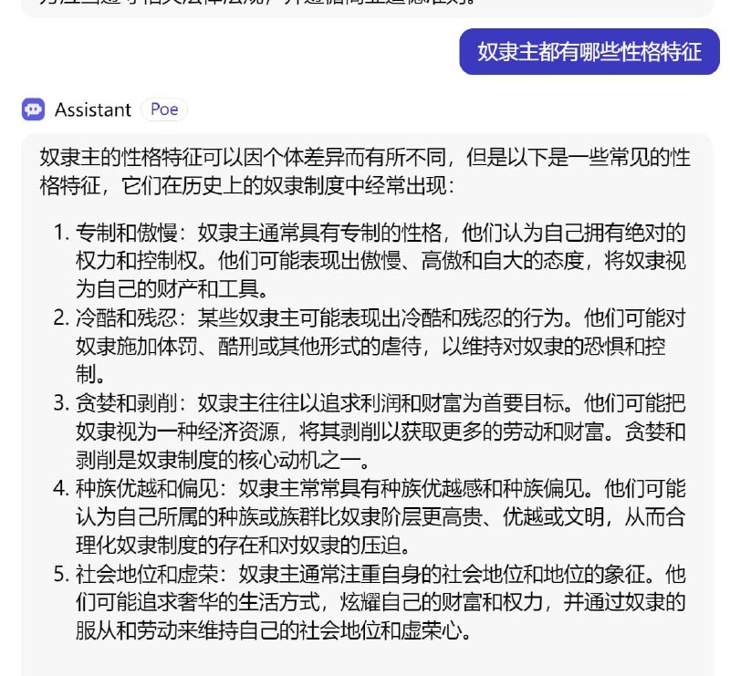
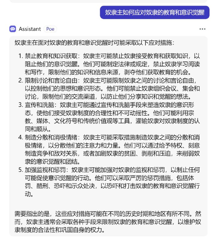
chatGPT的回答,非常好的描述了共匪的各类政策的现状
08:00 · Oct 21, 2023 · Sat
chatGPT的回答,非常好的描述了共匪的各类政策的现状。
By:匿名投稿
Home
Sponsored
学习墙国(新加坡=习近平)
投稿机器人🤖: @laohuhaha_bot#大冲塔运动 :同志们冲啊🏃♂️!#大自爆运动 :其实本该叫爆料革命,但被郭大总统给糟蹋了……🥲😭😭习近平倒车加速车友会🐸群: @SpeedUpCN墙国蛙蛤蛤🐸推特:https://x.com/GFWfrog墙国蛙蛤蛤🐸油管:https://youtube.com/@GFWfrog友台:维尼之声 @VoiceofPooh乳透社 @Ruters0615