学习墙国🐸 #爆竹声中除恶习
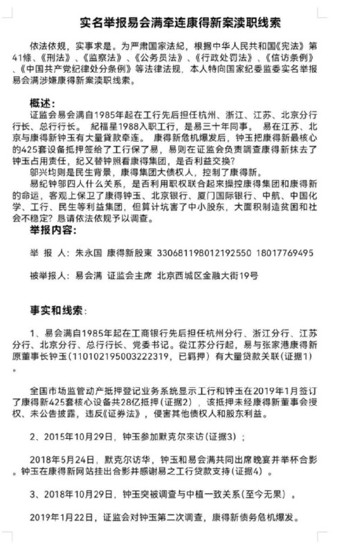
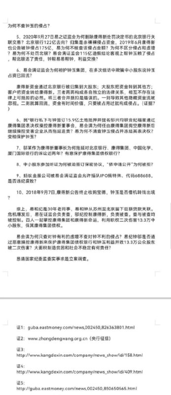
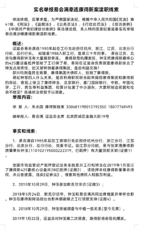
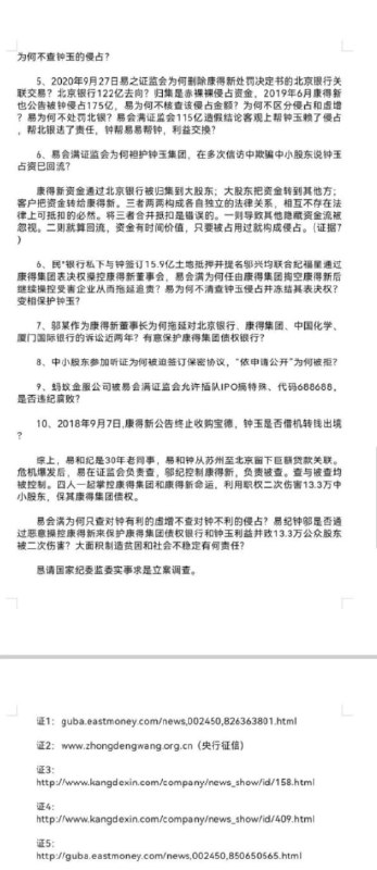
近日,网传A股退市公司康得新股东朱永国实名举报前证监会主席易会满涉嫌渎职犯罪
16:22 · Feb 14, 2024 · Wed
近日,网传A股退市公司康得新股东朱永国实名举报前证监会主席易会满涉嫌渎职犯罪。
via
Twitter @李老师不是你老师
By:匿名投稿
#长颈鹿革命
Home
Sponsored
学习墙国🐸 #爆竹声中除恶习
投稿机器人🤖: @laohuhaha_bot#大自爆运动 :用真相对抗谎言#大冲塔运动 :同志们冲啊🏃♂️!#大传单运动 :理念传达四方(但安全第一!)习近平倒车加速车友会🐸群: @SpeedUpCN墙国蛙蛤蛤🐸推特:https://x.com/GFWfrog墙国蛙蛤蛤🐸油管:https://youtube.com/@GFWfrog友台:维尼之声 @VoiceofPooh乳透社 @Ruters0615