学习墙国(新加坡=习近平)
公民实验室
16:40 · Apr 23, 2024 · Tue
公民实验室:云输入法存在漏洞 可被监听输入内容
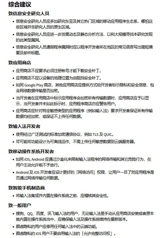
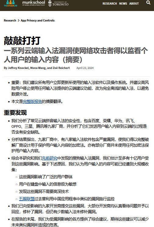
公民实验室的研究人员分析九家输入法软件,其中发现其中八家存在严重漏洞,使攻击者可以监视用户的输入内容。
研究人员已经向受影响的厂商报告了这些漏洞,并大部分厂商都进行了修补。但仍有少数输入法未修补这些漏洞。
此外,五眼联盟曾经利用类似的漏洞进行监控活动。
详细
阅读全文
了解更多信息
投稿By:kishinsagi
Home
Sponsored
学习墙国(新加坡=习近平)
投稿机器人🤖: @laohuhaha_bot#大冲塔运动 :同志们冲啊🏃♂️!#大自爆运动 :其实本该叫爆料革命,但被郭大总统给糟蹋了……🥲😭😭习近平倒车加速车友会🐸群: @SpeedUpCN墙国蛙蛤蛤🐸推特:https://x.com/GFWfrog墙国蛙蛤蛤🐸油管:https://youtube.com/@GFWfrog友台:维尼之声 @VoiceofPooh乳透社 @Ruters0615