学习墙国(新加坡=习近平)
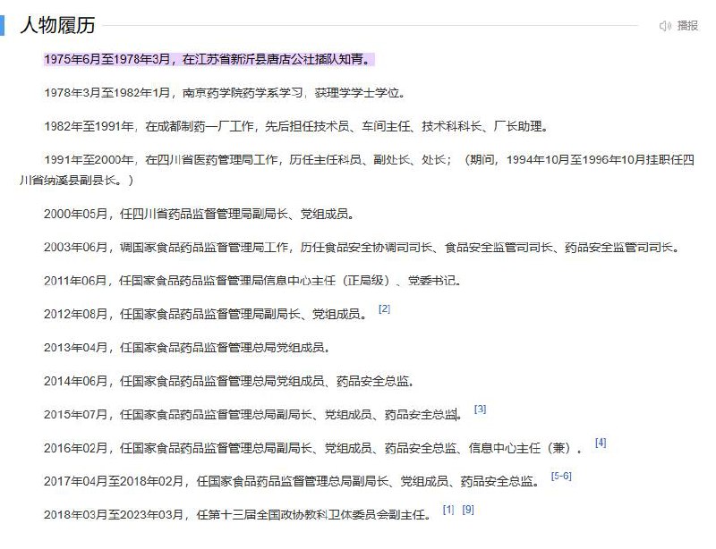
近日,集采仿制药质量问题引发热议,有网友发现,2009年孙咸泽时任国家药监局食品安全协调司司长时,因三鹿奶粉事件受到处分,但其又在2012年任国家药监局副局长
15:03 · Jan 27, 2025 · Mon
近日,集采仿制药质量问题引发热议,有网友发现,2009年孙咸泽时任国家药监局食品安全协调司司长时,因三鹿奶粉事件受到处分,但其又在2012年任国家药监局副局长。2015年又同时担任国家食药监总局副局长、党组成员、药品安全总监等职位
一名博主对此表示,其实许多事请早已注定....
By:匿名投稿
Home
Sponsored
学习墙国(新加坡=习近平)
投稿机器人🤖: @laohuhaha_bot#大冲塔运动 :同志们冲啊🏃♂️!#大自爆运动 :其实本该叫爆料革命,但被郭大总统给糟蹋了……🥲😭😭习近平倒车加速车友会🐸群: @SpeedUpCN墙国蛙蛤蛤🐸推特:https://x.com/GFWfrog墙国蛙蛤蛤🐸油管:https://youtube.com/@GFWfrog友台:维尼之声 @VoiceofPooh乳透社 @Ruters0615