学习墙国(新加坡=习近平)
还自导自演呢? 国人在日不安全因素
00:06 · Aug 19, 2025 · Tue
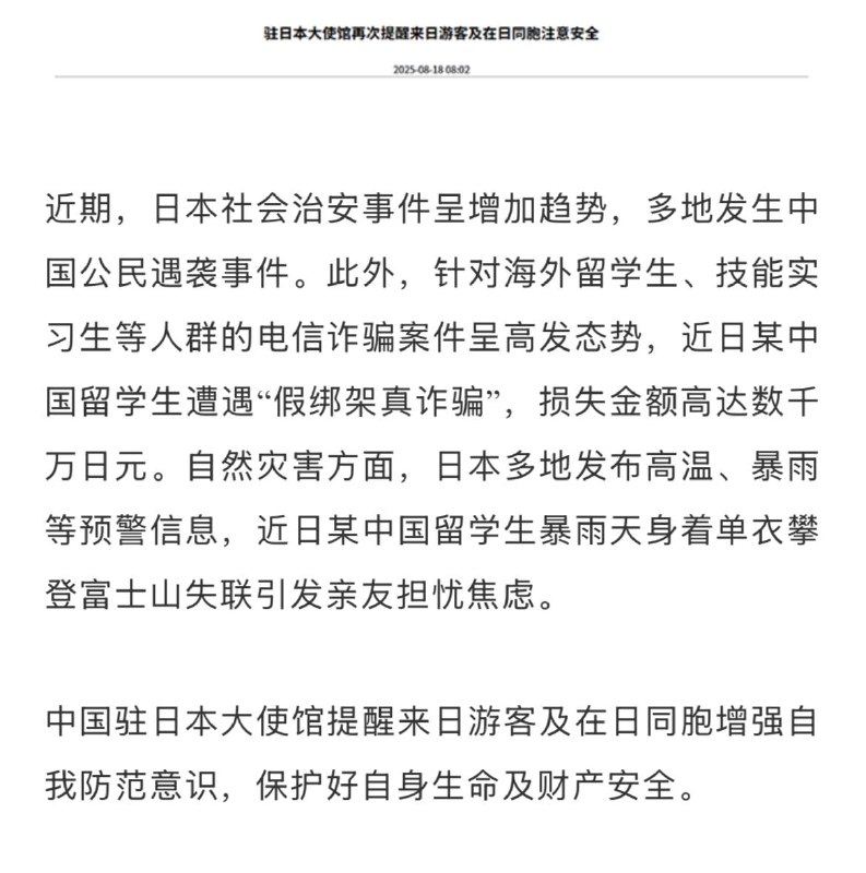
还自导自演呢? 国人在日不安全因素:一是老乡背后捅刀子,
二是不知好歹违反规则到处乱跑。
#新闻连连看
#讲好中国故事
Home
Sponsored
学习墙国(新加坡=习近平)
投稿机器人🤖: @laohuhaha_bot#大冲塔运动 :同志们冲啊🏃♂️!#大自爆运动 :其实本该叫爆料革命,但被郭大总统给糟蹋了……🥲😭😭习近平倒车加速车友会🐸群: @SpeedUpCN墙国蛙蛤蛤🐸推特:https://x.com/GFWfrog墙国蛙蛤蛤🐸油管:https://youtube.com/@GFWfrog友台:维尼之声 @VoiceofPooh乳透社 @Ruters0615