学习墙国(新加坡=习近平)
#大自爆运动 收到一份安徽省委第一巡视组发出的内部老文件
12:22 · Nov 3, 2025 · Mon
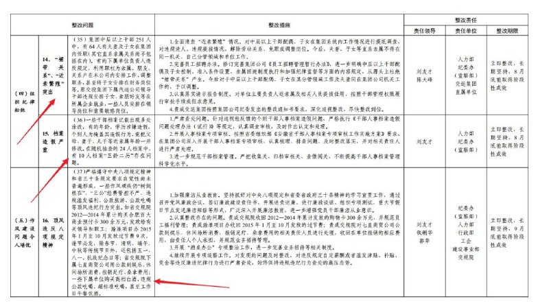
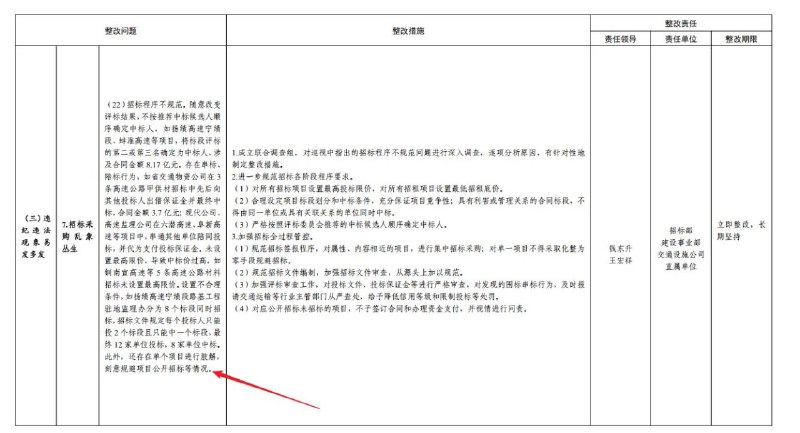
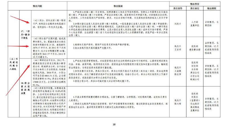
#大自爆运动 收到一份安徽省委第一巡视组发出的内部老文件。文件揭示,安徽省交通控股集团内部:251名中层干部中有64人夫妻或子女在集团内任职,伪造学历情况严重,中层年薪达40-55万元。各种贪污腐败,动辄获利以千万乃至亿计。
你们看现在国企贪污情况有收敛吗?还是大家都挣不到钱,无污可贪了呢?
Home
Sponsored
学习墙国(新加坡=习近平)
投稿机器人🤖: @laohuhaha_bot#大冲塔运动 :同志们冲啊🏃♂️!#大自爆运动 :其实本该叫爆料革命,但被郭大总统给糟蹋了……🥲😭😭习近平倒车加速车友会🐸群: @SpeedUpCN墙国蛙蛤蛤🐸推特:https://x.com/GFWfrog墙国蛙蛤蛤🐸油管:https://youtube.com/@GFWfrog友台:维尼之声 @VoiceofPooh乳透社 @Ruters0615