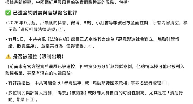
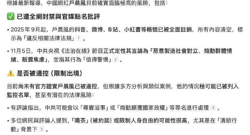
学习墙国🐸 #爆竹声中除恶习
🕶️ 匿名投稿
06:11 · Nov 6, 2025 · Thu
🕶️
匿名投稿
Home
Sponsored
学习墙国🐸 #爆竹声中除恶习
投稿机器人🤖: @laohuhaha_bot#大自爆运动 :用真相对抗谎言#大冲塔运动 :同志们冲啊🏃♂️!#大传单运动 :理念传达四方(但安全第一!)习近平倒车加速车友会🐸群: @SpeedUpCN墙国蛙蛤蛤🐸推特:https://x.com/GFWfrog墙国蛙蛤蛤🐸油管:https://youtube.com/@GFWfrog友台:维尼之声 @VoiceofPooh乳透社 @Ruters0615